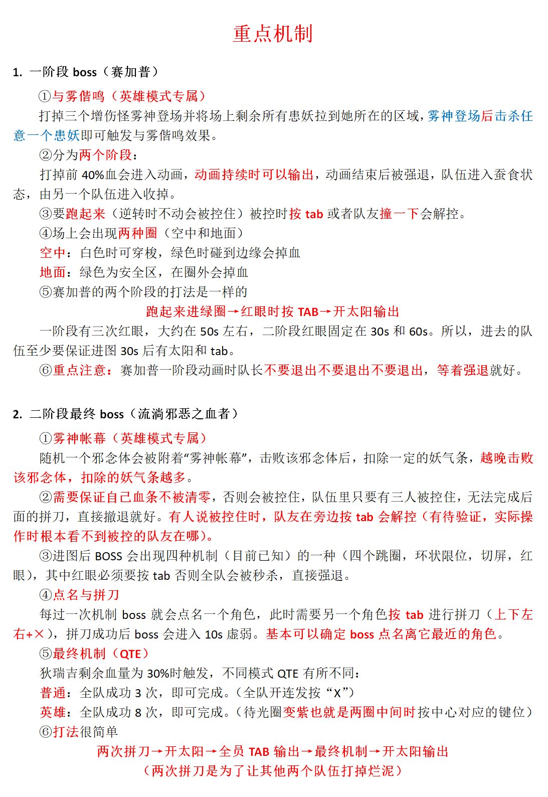
[分享] 狄瑞吉攻坚,捞点干的[复制链接] |
|
2026-1-15 19:47
|
显示全部楼层
| ||
|
这人还没添加签名啦。别再看她啦
|
||
|
2026-1-15 20:21 发表于 北京
|
显示全部楼层
| |
|
这人还没添加签名啦。别再看她啦
|
|
|
2026-1-16 08:19 发表于 广东
|
显示全部楼层
| ||
|
这人还没添加签名啦。别再看她啦
|
||
热榜
收藏榜
【国服正式服0205】技能进化系统(VP)调整与实机演示一览
【2025年度报告】点击查看你的年度数据,白嫖装备礼盒/抗疲劳秘药+抽取Q币!
34531
匹配遇到挂机仔,一查成分,果然是未央专业户
22309
关于冒险团红包🧧问题
19917
让dnf辉煌的从来不是团本
19256
打野来了大奶,你会把舅奶踢了吗?
15326
兄弟们听说要返场周边了 你们喜欢哪一款光环呢
13095
如何评价小团体团长特权
12575
一种无太阳速杀双吃蜘蛛的方法
11519
5点半突然维护?看看官方的逆天公告
10705
雾岚黄昏战频频恶意踢人不管管吗?
9271
【国服正式服0205】技能进化系统(VP)调整与实机演示一览
还在打15分钟的野猪?来看野人也能明白的一图流9分钟攻坚流程
6965
【二月征稿】小游戏便利补丁
4375
这周把比较低配的英雄流程优化到12分钟左右了
2394
放心食用,全职业召唤小熊卡秒伤害统计
2014
26年新春—女法师
1881
【攻略:狄瑞吉】秘宝加强后的黑牙件数与CDR兑换升级策略
1812
【国服资讯】全职业达尔菲的时尚精选装扮外观一览
1710
在站里学的希斯莱杰小丑搭配,太顶级了
1672
辟邪玉性价比排行榜——【属强玉】篇
1552
【攻略:到期提醒】虚无之魂/史诗令牌/换装道具记得换!每周/每月可兑换道具汇总
1471
猜你想看
需要前往COLG才可完成该操作
网络游戏行业防沉迷自律公约 |
侵害未成年人行为举报 |
手机版|小黑屋|沃特碧们的Colg
(
闽公网安备35010302000392号 闽ICP备06029681号-4 )
GMT+8, 2026-2-11 11:20 , Processed in 0.464662 second(s), 10 queries , Gzip On, Redis On.
Powered by Discuz! Relife
© 2001-2019