耕耘版本攻略合集!活动福利大放送
最近更新: 2025/04/29
作者: COLG运营小妹
耕耘礼包携人造神登场!这次的耕耘礼包是犬夜叉联动哦,黄金胶囊助力回归玩家快速毕业!海量福利享不停
  • 版本攻略
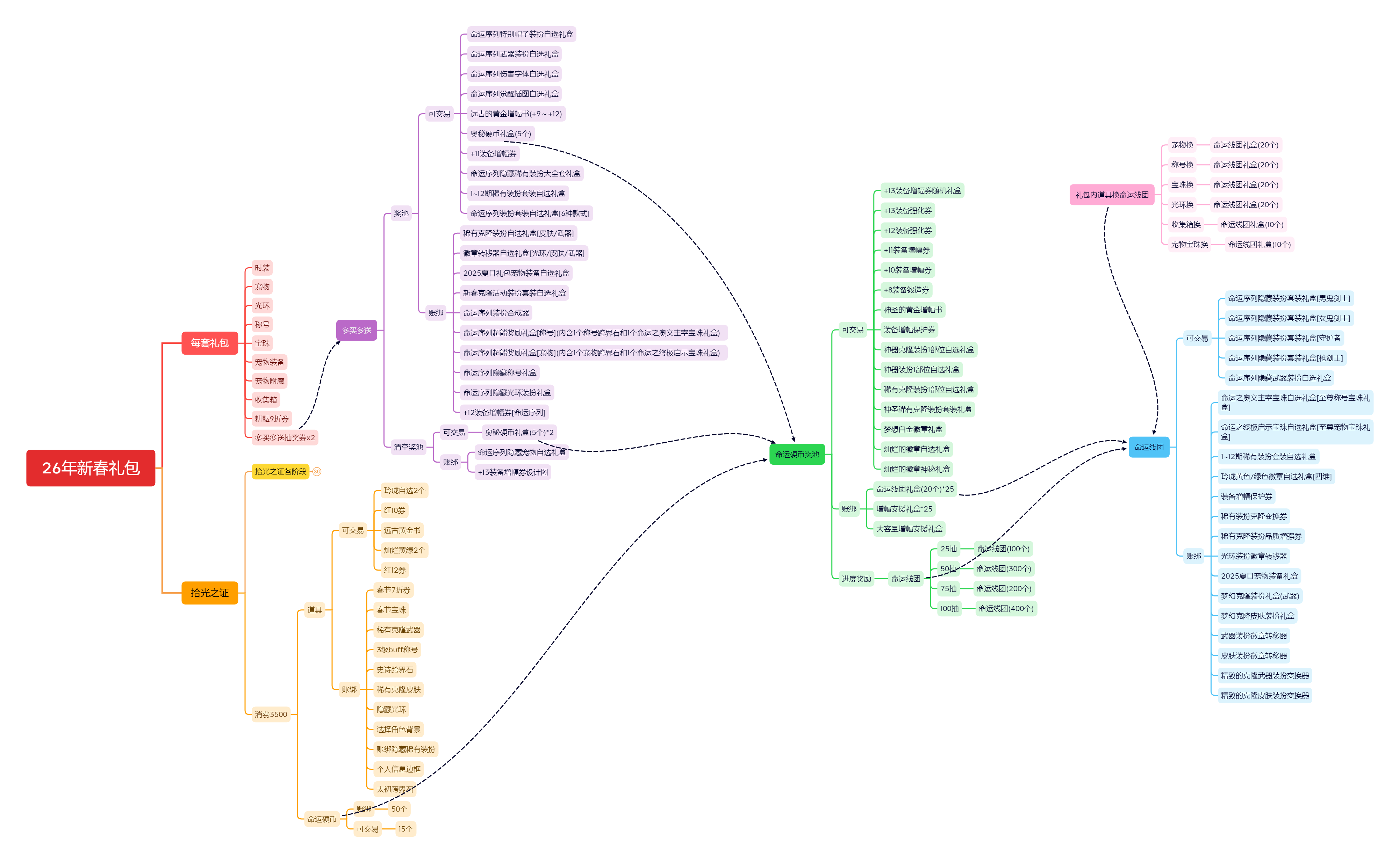
    • 【礼包指南】耕耘礼包保姆级购买指南
    • 【版本合集】人造神/耕耘礼包/回归养成
    • 【国服爆料】土罐袖珍罐/告白誓约礼包
    • 【福利汇总】耕耘版本的蚊子腿活动
    • 【联动活动】犬夜叉隐藏商店每日位置
    • 【缝纫机图鉴】高级/特级装扮外观一览
  • 人造神专区
    • 人造神全机制一图搞定!
    • 人造神普通高配最优路线!
    • 顺序别错了!人造神贴膜装备攻略
    • 新武器贴膜!铭刻之忆启封系统
  • 物价专栏
    • 金价波动最大!全跨区物价统计
    • 耕耘礼包每日回血率/重要道具物价
  • 游戏科普
    新版本全科普!一看就会
    • 【攻略】人造神武器贴膜测评
    • 【装备】全套装新版本强度分级
    • 【攻略】人造神辟邪玉购买指南
    • 【职业】更新至人造神版本
  • 深渊小助手
    • 【疲劳药】不过瘾?手把手教你领PL药
    • 【深渊票】不够刷?获取指南助力深渊
  • 全套装分析
    • 【魔能】青丘灵珠
    • 【特效】冥思者
    • 【单刷】群猎美学
    • 【霸体】混沌净化
    • 【重置】天命者
    • 【觉醒】究极能量
    • 【增幅】黄金乡
    • 【无色】龙战八荒
    • 【新手】造化自然
    • 【机动】黄昏女武神
    • 【召唤】精灵国度
    • 【柔化】潜影暗袭
  • 回归/新晋攻略
    • 胶囊助养成!回归/新晋指南(耕耘版本)
  • 游戏趣闻
    游戏趣味内容全收录
    • DNF X 犬夜叉!联动礼包相关道具考据
    • 真有四魂之玉!桔梗时装配精灵套
    • 夏日礼包大猜想!
    • 我有话说!关于人造神格挡系统
  • 优质刊物
    • 【机械革命】第七回-嘻嘻,我是魔界人~
    • 【阿拉德流浪派对】我打章鱼?真的假的?
  • 暖暖&原画
    美在你的心趴上
    • 【外观图鉴】犬夜叉xDNF!耕耘礼包外观一览
    • 【游戏原画】人造神原画/插画/团本CG大放送
  • 热门补丁
    • 【反和谐补丁】人造神版本反和谐补丁
    • 【美化补丁】BUFF立绘改纳波尔转场动画
    • 【美化补丁】赛利亚房间魔法书替换纳波尔
    • 【美化补丁】选角背景改3款犬夜叉背景
  • 重力之泉副本教学
    机制讲解/奖励分析/系统介绍
    • 【17倍效率】幽冥之女神殿
    • 【小号速通】梦境之索利达里斯
    • 【小号速通】梦境之白云溪谷
    • 【能进就能过】蔚蓝号
    • 【小号首选】沉月湖
    • 【深渊】终末崇拜者
    • 【刷票】梦境之塔
    • 【美神】维纳斯机制全解读
更多优质内容
  • 【攻略:冒险者的游戏】单人大富翁开启,可得太初装备~
    轻量活动攻略
    白猫之惩戒
  • 【到期提醒】11月底兑换内容查漏补缺 每周/每月可兑换道具汇总
    到期提醒
    花花代表我的心
  • 【前瞻:狄瑞吉攻坚战】狄瑞吉攻坚战2阶段攻坚流程
    团本攻略
    咕咕大肥龍
  • 【版本活动】小游戏领太初制式和首饰自选!活动加速装备成长
    轻量活动攻略
    花花代表我的心
  • 【小游戏攻略】冒险者的游戏《贪婪巨龙》攻略
    轻量活动攻略
    二二二师
  • 【狄瑞吉攻坚战】狄瑞吉攻坚战1阶段攻坚流程
    团本攻略
    咕咕大肥龍
  • 【前瞻:狄瑞吉】狄瑞吉攻坚战2阶段分析
    团本攻略
    咕咕大肥龍
  • 【攻略】贪婪巨龙玩法攻略和玄学投掷小技巧
    轻量活动攻略
    仙人掌糖糖
  • 【玩家杂谈:狄瑞吉】聊一下团本的地图和随机
    团本攻略
    谐音℃
  • 狄瑞吉攻坚战首亮相
    优质合集
    COLG运营小妹
  • 【武器搭配】制式武器强度分析,全职业制式选择一览
    打造推荐
    花花代表我的心
  • 【狄瑞吉】狄瑞吉攻坚战新增附魔卡属性一览(2%项链技攻)
    打造推荐
    白猫之惩戒
  • 【前瞻:狄瑞吉】梦回乌龟翻金牌!多种装备养成路线
    团本攻略
    佐佐木·青池
  • 【前瞻分享:狄瑞吉】狄瑞吉攻坚战的流程以及领主
    团本攻略
    咕咕大肥龍
  • 【狄瑞吉】狄瑞吉装备解读(上篇)——获取,升级与推荐路线
    团本攻略
    礁石22222
  • 【投票:狄瑞吉】哪一把才是你心中的强度/颜值天花板?
    硬核分享
    罗塞塔的石碑
  • 11月27日到期提醒,战令、猪猪牌、缝纫机等活动即将下架!
    到期提醒
    燃烧的果冻
  • 【国服正式服1127】融合石升品转移券/冒险者的游戏等
    国服资讯
    白猫之惩戒
  • 【国服体验服1126】太初自选后悔药/签到活动重复签到奖励
    国服资讯
    白猫之惩戒
  • 活动指南更新:本周四活动奖励统计及精简分析
    轻量活动攻略
    海棠又落微雨时
更新时间:
2025-11-28 19:50
  • 0
    韩服测试服1126更新爆料 狄瑞吉攻坚战
    0
    罗塞塔的石碑 · 心情咖啡屋
  • 1
    分你点钱看给你急的
    21050
    随便玩玩了喂 · 心情咖啡屋
  • 2
    问一哈,8W2没有30e是不是蛆。别管是靠至尊,增幅还是黑牙上的8W2。
    18543
    谁在称无敌 · 心情咖啡屋
  • 3
    全划班开荒泣雨精灵套红眼拿了战场名将
    14164
    开关柜 · 心情咖啡屋
  • 4
    狄瑞吉这个奖励是真给爷整笑了
    13710
    天命沐蓝心 · 心情咖啡屋
  • 5
    开服刷到现在,我咋就一个四太初
    13535
    我是来谅解迫杰的 · 心情咖啡屋
  • 6
    如果你花了好几亿买了块辟邪玉,突然删除了,你愿意吗?!
    12962
    lxd891124 · 心情咖啡屋
  • 7
    【数据:全职业平衡】全职业韩服前瞻11.26技能数据表(最新)
    10916
    礁石22222 · 心情咖啡屋
  • 8
    过家家到此结束了,狄瑞吉团本估计99%的玩家需要学习机制,大家能接受吗?
    10640
    枝上树梢鸟 · 心情咖啡屋
  • 9
    3000w的太初制式盒子大家会买吗?
    9705
    绕过小村 · 心情咖啡屋
  • 10
    这就是职业平衡,别人放四个技能等于你放一套
    9510
    唐门梁香主 · 心情咖啡屋
  • 今日推荐
    • 狄瑞吉攻坚战首亮相
      优质合集
      COLG运营小妹
      428
    • 【武器搭配】制式武器强度分析,全职业制式选择一览
      打造推荐
      花花代表我的心
      5756
    • 【狄瑞吉】狄瑞吉攻坚战新增附魔卡属性一览(2%项链技攻)
      打造推荐
      白猫之惩戒
      2w
    • 【前瞻:狄瑞吉】梦回乌龟翻金牌!多种装备养成路线
      团本攻略
      佐佐木·青池
      6401
    • 【外观图鉴】阿拉德2025冬季庆典系列活动/冬季城镇NPC等
      硬核分享
      magicsunz
      723
    • 【游戏音乐】狄瑞吉团本BGM合集 速来欣赏
      硬核分享
      艾柯·森普
      415
    • 【前瞻分享:狄瑞吉】狄瑞吉攻坚战的流程以及领主
      团本攻略
      咕咕大肥龍
      722
    • 【辅助奶萝】国服特色优化之后的辅助奶萝解析
      硬核分享
      欧皇小涛12138
      670
    • 【玩家分享】刷图切装怎么选 那当然是105装备团建!
      硬核分享
      猫猫黎
      1235
    • 【cos搭配】cos搭配,蒲公英之丹德尔
      COS
      蒲公英的远行
      1575
    • 【玩家分享】不同职业的制式武器的优先级
      硬核分享
      asmoe
      1340
    • 【玩家分享】当刺伤占比大于等于5.2时 剑魂金刀强于野猪光
      硬核分享
      wjpws
      5706
    • 【卡牌创作】新·阿拉德谋略战——亚人族12-2
      同人图
      dstey
      523
    • 【韩漫新汉化】今天是阿拉德日!275话
      条漫
      泪冠哀歌·阿尔白斯
      802
    • 【表情包绘制】巫女表情包绘制
      表情包
      寒潮制冷
      519
    • 【美化补丁】角色选择界面壁纸改二次元性感壁纸
      美化补丁
      黑世界
      4154
    • 【美化补丁】又来 ★十款★赛丽亚房间补丁,任君选择
      美化补丁
      黑世界
      2104
  • 11月27日
    • 【狄瑞吉】狄瑞吉装备解读(上篇)——获取,升级与推荐路线
      团本攻略
      礁石22222
      2w
    • 【上线指南】11月27日 如意龙珠增幅盛宴,贪婪巨龙太初自选
      硬核分享
      风涩幻想
      8461
    • 【狄瑞吉】患妖五怪登场——狄瑞吉团本团本美术资源相关内容
      硬核分享
      泪冠哀歌·阿尔白斯
      8305
    • 美/日1126版本:神秘的邀请/黑色星期五促销/一只猫准备过冬外观
      资讯推荐
      magicsunz
      2325
    • 【韩服嘉年华】20周年纪念键盘赠礼/20周年特别赠礼等外观一览
      资讯推荐
      magicsunz
      2539
    • 【投票:狄瑞吉】哪一把才是你心中的强度/颜值天花板?
      硬核分享
      罗塞塔的石碑
      1w
    • 【观后感:嘉年华】嘉年华直播部分内容感想
      硬核分享
      海棠又落微雨时
      595
    • 【观后感:嘉年华】奶萝优化优势和弊端分析
      硬核分享
      菜菜周周
      1231
    • 【玩家分享】辅助职业的一些装备通宝的冷知识
      硬核分享
      咕咕大肥龍
      1701
    • 【cos搭配】游戏王ocg,闪刀姬-零衣(女法师)
      COS
      蒲公英的远行
      1418
    • 【韩漫新汉化】今天是阿拉德日!274话
      条漫
      泪冠哀歌·阿尔白斯
      649
    • 【卡牌创作】新·阿拉德谋略战——亚人族12-1
      同人图
      dstey
      510
    • 【表情包绘制】井盖:这拉面非常滴珍贵
      表情包
      寒潮制冷
      889
    • 【美化补丁】【称号】试做-赛丽亚的朋友改赛丽亚的老公
      美化补丁
      asmoe
      1617
    • 【美化补丁】赛利亚房间-秋色满园
      美化补丁
      waerkiyangzx
      1208
  • 11月26日
    • 【爆料:韩服测试服】狄瑞吉传世武器属性一览
      外服资讯
      白猫之惩戒
      7w
    • 【韩服测试服1126】狄瑞吉raid/迷雾融合/辅助职业改动等
      外服资讯
      罗塞塔的石碑
      14w
    • 11月27日到期提醒,战令、猪猪牌、缝纫机等活动即将下架!
      到期提醒
      燃烧的果冻
      6012
    • 【国服正式服1127】融合石升品转移券/冒险者的游戏等
      国服资讯
      白猫之惩戒
      4w
    • 【韩服正式服1127】财货产出与消耗优化(妖气/玛瑙/虚无)
      外服资讯
      罗塞塔的石碑
      4w
    • 【韩服正式服】11.27更新速报(艾利芙商店/虚无之魂等调整)
      外服资讯
      白猫之惩戒
      2w
    • 【国服体验服1126】太初自选后悔药/签到活动重复签到奖励
      国服资讯
      白猫之惩戒
      4w
    • 【观后感:嘉年华】玩家期待的可能并不只是内容
      硬核分享
      夜空下的艾莉欧
      3603
    • 【嘉年华】韩服官网专题狄瑞吉怪物美术分享
      硬核分享
      白猫之惩戒
      1w
    • 活动指南更新:本周四活动奖励统计及精简分析
      轻量活动攻略
      海棠又落微雨时
      1899
    • 体验服速报:新活动深度点评与参与建议,提前规划不吃亏
      轻量活动攻略
      爱妻日记
      1928
    • 玩家杂谈:浅谈组队伤害与队伍配置需求之二
      硬核分享
      只因爱基米
      637
    • 【韩漫新汉化】今天是阿拉德日!273话
      条漫
      泪冠哀歌·阿尔白斯
      547
    • 玩家杂谈:试着在我的影子下存活吧——浅影套背景探究
      世界观
      海棠又落微雨时
      417
    • 【卡牌创作】新·阿拉德谋略战——不死族11-16
      同人图
      dstey
      445
    • 【表情包绘制】井盖:食史啦你
      表情包
      寒潮制冷
      604
    • 【美化补丁】赛丽亚房间改魔卡少女樱
      美化补丁
      舞魅∞慧慧
      2565
    • 【美化补丁】★五款★赛丽亚房间补丁,任君选择~~
      美化补丁
      黑世界
      2658
  • 11月25日
    • 【国服体验服1124】冒险者的游戏奖励调整(会掉太初啦!)
      国服资讯
      白猫之惩戒
      4w
    • 【辟谣:嘉年华】到底送了什么?韩服嘉年华奖励介绍
      小桥流水布丁
      2w
    • 【观后感:嘉年华】框架已建,加油干活!韩服嘉年华观后感
      硬核分享
      小桥流水布丁
      5186
    • 【前瞻:嘉年华】人人可做传世武器!——狄瑞吉装备情报解析
      硬核分享
      小桥流水布丁
      1w
    • 【外服:嘉年华】韩服嘉年华玩家评论+新职业破坏者猜想
      硬核分享
      人见_
      2w
    • 个人视角的奶罗改版浅析,逐个技能看看后续的相应影响
      硬核分享
      magicsunz
      1w
    • 血法爆发加点解析:爆发环境数据排行一图流展示
      硬核分享
      小鸟游拾花
      965
    • 【游戏原画】狄瑞吉团本怪物原画美术分享
      硬核分享
      艾柯·森普
      1485
    • 玩家杂谈:奶职业三觉像素人醒目程度
      硬核分享
      谐音℃
      1955
    • 雾神电武器现在有隐患,考虑退休
      硬核分享
      谐音℃
      2691
    • 玩家杂谈:你是我的Master吗?——精灵国度背景探究
      世界观
      海棠又落微雨时
      800
    • 【韩漫新汉化】今天是阿拉德日!272话
      条漫
      泪冠哀歌·阿尔白斯
      770
    • 【卡牌创作】新·阿拉德谋略战——不死族11-15
      同人图
      dstey
      502
    • 【表情包绘制】井盖:你看她,都肥成啥样了
      表情包
      寒潮制冷
      1282
    • 【美化补丁】赛丽亚房间整屋精绘:舒适氛围中正在做饭的她/平静/沉浸感
      美化补丁
      QUEII
      7985
    • 【美化补丁】装备/物品等级中文标注补丁(含太初),像素级高清「手点重绘」
      美化补丁
      合朔新月
      6818
  • 11月24日
    • 【国服体验服1123】冒险者游戏/龙珠增幅/冬日签到/萌趣作息
      资讯推荐
      白猫之惩戒
      7w
    • 冬日暖心签到/贪婪巨龙/嘉年华奖励与城镇等外观道具一览
      硬核分享
      magicsunz
      9045
    • 【嘉年华】2025狂欢献礼!多重活动奖励与详细使用规划分享
      硬核分享
      花花代表我的心
      2w
    • 【嘉年华】内容丰富但是缺少实机,从玩家视角看嘉年华
      硬核分享
      asmoe
      9994
    • 【猪猪牌】最难解锁的英雄 凯丽强度评价/全英雄强度评级
      轻量活动攻略
      佐佐木·青池
      1w
    • 金币市场动态:每年惯例-金价持续走低,不用管-全跨区物价统计
      硬核分享
      Evo-45
      1w
    • 奶妈必备技巧:别忘了增伤被动「圣光灌注」大幅提升团队输出
      硬核分享
      虚空吗喽
      1w
    • 玩家杂谈:论“太阳奶”的出现背景、生态位以及未来展望
      硬核分享
      岚烨丶925
      2214
    • 【韩漫新汉化】今天是阿拉德日!280话
      条漫
      泪冠哀歌·阿尔白斯
      847
    • 【卡牌创作】新·阿拉德谋略战——不死族11-14
      同人图
      dstey
      544
    • 玩家杂谈:永恒之狐的传说——青丘套背景探究
      世界观
      海棠又落微雨时
      812
    • 【表情包绘制】漫游震惊
      表情包
      寒潮制冷
      911
    • 【美化补丁】赛丽亚房间改科幻风格(赛丽亚改白月魁)
      美化补丁
      深海渔夫
      3306
  • 11月22日
    • 【观后感:嘉年华】狄瑞吉团本来袭,传世武器终减负
      资讯推荐
      佐佐木·青池
      3w
    • 【前瞻:嘉年华】韩服狄瑞吉传世武器部分属性一览
      硬核分享
      人见_
      6w
    • 终于等到你,太初自选!一图看完1122国服发布会全部内容
      资讯推荐
      罗塞塔的石碑
      5w
    • 【观后感:嘉年华】装备养成再加速,职业优化好评!
      资讯推荐
      研香☕
      2w
    • 野猪经典武器外观再度返场 来看看这些狄瑞吉武器都是哪个“它”
      资讯推荐
      magicsunz
      3w
    • 国服2025嘉年华省流合集,送太初制式武器与首饰自选~!
      白猫之惩戒
      5w
    • 【爆料:嘉年华】国服发布会图文直播贴(省流总结已更新)
      国服嘉年华
      白猫之惩戒
      18w
    • 【直播:嘉年华】韩服20周年庆嘉年华直播贴(已更新完)
      韩服发布会
      罗塞塔的石碑
      5w
    • 2025奇迹缝纫机返场优质装扮推荐 暗夜/守护/魔枪/枪剑/弓箭手
      硬核分享
      magicsunz
      6647
    • 【猪猪牌】第六周猪猪牌主线速报——仍旧礼包大妈无脑推
      轻量活动攻略
      岚烨丶925
      9448
    • 使徒现状大揭秘:十二使徒如今身在何方?最新剧情动向全解析
      世界观
      二二二师
      1w
    • 玩家杂谈:简单聊聊奶妈站街2.8和2.6是什么差距
      硬核分享
      夜空下的艾莉欧
      3927
    • 新手入门指南:雾岚浓缩玩法详解,助你快速上手新副本
      团本攻略
      谐音℃
      2261
    • 玩家杂谈:“诸神黄昏,人间黎明”——女武神套背景探究
      世界观
      海棠又落微雨时
      758
    • 【韩漫新汉化】今天是阿拉德日!279话
      条漫
      泪冠哀歌·阿尔白斯
      885
    • 【卡牌创作】新·阿拉德谋略战——不死族11-13
      同人图
      dstey
      587
    • 【美化补丁】赛利亚房间改黄金机甲-赛丽亚改机甲
      美化补丁
      柳树下的萌芽
      2354
    • 【美化补丁】重回赛利亚房间(AI扩图)+ 老款BGM 二选一~
      美化补丁
      黑世界
      3991
  • 11月21日
    • 【外服:嘉年华】全职业三次觉醒扑腾扑腾宠物外观动态展示
      硬核分享
      白猫之惩戒
      2w
    • 嘉年华全回顾:历年福利亮点解析,预测今年福利内容走向
      资讯推荐
      海棠又落微雨时
      2283
    • 猪猪牌冲榜攻略:做牌核心思路下篇 助你高效冲分轻松上榜
      轻量活动攻略
      只因爱基米
      6217
    • 男漫游续航加点解析:续航环境数据排行一图流展示
      硬核分享
      小鸟游拾花
      2504
    • 玩家杂谈:浅谈团队辅助增益套装的历史和未来展望
      硬核分享
      岚烨丶925
      2641
    • 弓箭手时装指南:战令天空单件个人推荐,打造高颜值角色形象
      角色暖暖
      岚烨丶925
      2829
    • 装备库胚子,你可能需要知道的一些小技巧!
      硬核分享
      秋绘
      2422
    • 玩家杂谈:个人项喜爱——像素风格放大技能
      硬核分享
      谐音℃
      2179
    • 玩家杂谈:领域之力的规则——魔力套背景探究
      世界观
      海棠又落微雨时
      868
    • 【韩漫新汉化】今天是阿拉德日!278话
      表情包
      泪冠哀歌·阿尔白斯
      1164
    • 【卡牌创作】新·阿拉德谋略战——不死族11-12
      同人图
      dstey
      492
    • 【美化补丁】赛丽亚房间改复古溶洞-小黑屋
      美化补丁
      漫迷哦
      2377
    • 【美化补丁】木屋赛利亚房间
      美化补丁
      waerkiyangzx
      2130
  • 11月20日
    • 全职业三绝扑腾宠物/线下嘉年华奖励/游戏偷跑解包展示一览
      magicsunz
      3w
    • 全职业调整出炉,一图速看谁是赢家——11月全职业平衡投票
      硬核分享
      罗塞塔的石碑
      4w
    • 深渊票不够刷?11月20日至11月26日深渊票获取详细统计
      硬核分享
      小鸟游拾花
      1w
    • 【手游花边新闻】女圣职追加全新动作帧,新职业莫非是……?
      白猫之惩戒
      3w
    • 【猪猪牌】猪猪侠冲榜伤害深度解析,深入剖析输出核心要素
      轻量活动攻略
      只因爱基米
      5521
    • 嘉年华前全附魔价格行情展示 助你把握最佳购买时机
      硬核分享
      南央美
      2w
    • 男漫游爆发加点解析:爆发环境数据排行一图流展示
      硬核分享
      小鸟游拾花
      3142
    • DNF重泉版本!搬砖百科全书收益最高排行表
      硬核分享
      小本
      4006
    • 稀有辟邪玉各词条性价比分析:力量、智力增加;三攻增加等等
      硬核分享
      蔷薇淡红三两枝
      1616
    • 【暖暖穿搭】cos搭配,蔚蓝档案,百合园圣娅
      角色暖暖
      蒲公英的远行
      3443
    • 玩家杂谈:净化与堕落——混沌套背景探究
      世界观
      海棠又落微雨时
      1243
    • 【韩漫新汉化】今天是阿拉德日!277话
      条漫
      泪冠哀歌·阿尔白斯
      936
    • 【卡牌创作】新·阿拉德谋略战——不死族11-11
      同人图
      dstey
      499
    • 【美化补丁】选择角色界面-基础画面改《鬼灭之刃》女角色拔刀斩
      美化补丁
      绯村·拔刀斋
      1w
    • 【美化补丁】赛丽亚房间改魔界人庆典联机小游戏的准备地图
      美化补丁
      哦嘛吉利曼波
      2644
  • 11月19日
    • 【韩服正式服1119】PKC僵直再调整,世界领主BUG修复
      外服资讯
      罗塞塔的石碑
      3w
    • 嘉年华前夕深度预测:重制能否让法系一姐重回巅峰
      资讯推荐
      研香☕
      2w
    • 全职业备战狄瑞吉—韩服职业人数普查及世界领主榜单
      硬核分享
      人见_
      3w
    • 【物价分析】嘉年华将至 多项物品迎来出售时机与风险
      硬核分享
      @诠释
      1w
    • 【画师专访】aYii:为爱执笔,画出我的阿拉德!
      资讯推荐
      共创小助手
      2w
    • 魔道续航加点解析:续航环境数据排行一图流展示
      硬核分享
      小鸟游拾花
      2111
    • 奶萝觉醒是否会打断熊技能?实测数据给出答案
      硬核分享
      谐音℃
      1799
    • 玩家杂谈:极致的觉醒爆发——能量套背景探究
      世界观
      海棠又落微雨时
      1186
    • 【韩漫新汉化】今天是阿拉德日!276话
      条漫
      泪冠哀歌·阿尔白斯
      1252
    • 【卡牌创作】新·阿拉德谋略战——不死族11-10
      同人图
      dstey
      593
    • 【表情包绘制】井盖:出剑
      表情包
      寒潮制冷
      842
    • 【美化补丁】国风赛丽亚房间—清溪隐山居/蓬莱雾山岛(全动态)
      美化补丁
      合朔新月
      1w
    • 【美化补丁】11月角色界面背景补丁分享
      美化补丁
      玩偶玩偶
      1w