立即签到
0发帖
0关注
0粉丝
0收藏
个人中心
勋章中心
黑名单
改名登记
首页
DNF心情咖啡屋
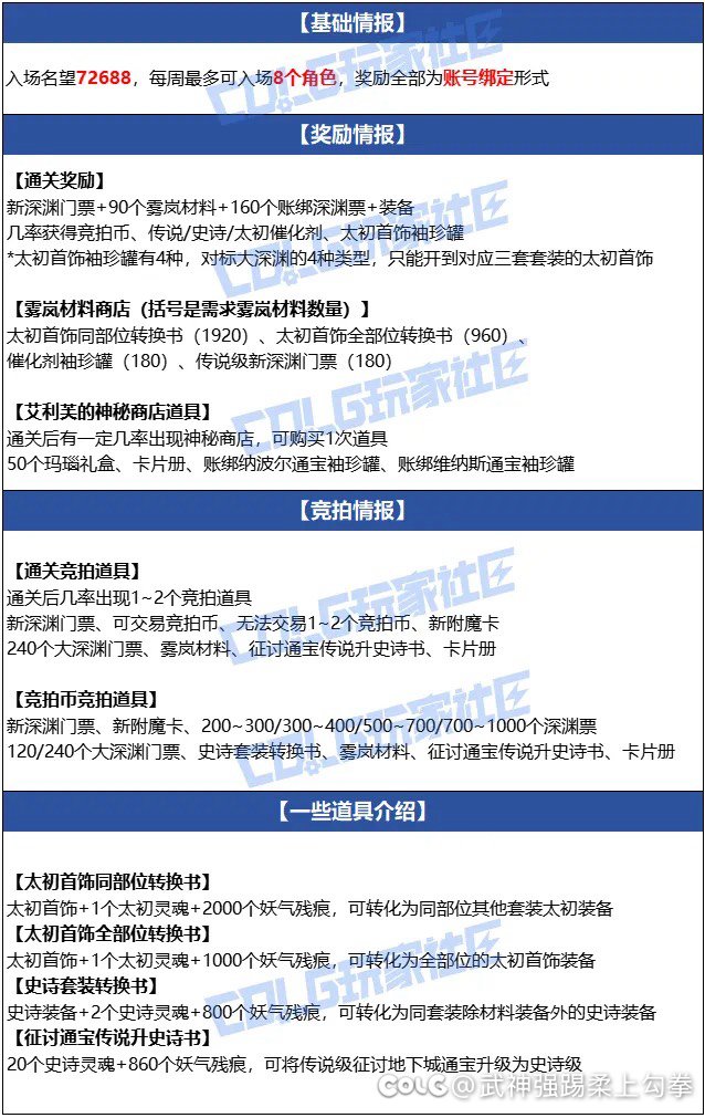
不懂就问,野猪尼名望是推荐名望还是入场名望? ...
0天
活动规则
只需一步,快速开始
资深会员
发表于 1970-01-01 08:00:00
进阶会员
战斗力高达⑨⑨⑧的笨蛋积分神马的最讨厌了!
高级会员
小康会员
权威会员
猜你想看
需要前往COLG才可完成该操作
网络游戏行业防沉迷自律公约 | 侵害未成年人行为举报 | 手机版|小黑屋|沃特碧们的Colg ( 闽公网安备35010302000392号 闽ICP备06029681号-4 )
GMT+8, 2025-10-21 13:00 , Processed in 0.132273 second(s), 10 queries , Gzip On, Redis On.
Powered by Discuz! Relife
© 2001-2019