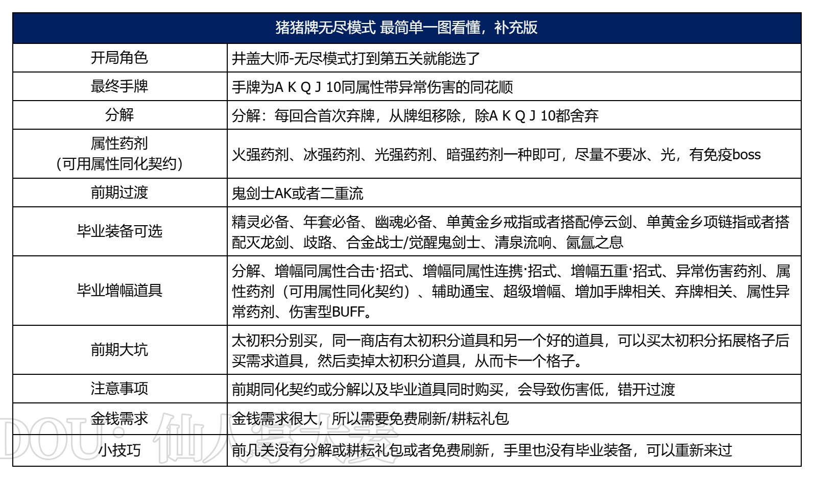
[创作激励] 猪猪牌无尽模式攻略,一张图简单看明白[复制链接] |

[创作激励] 猪猪牌无尽模式攻略,一张图简单看明白
| ||
|
这人还没添加签名啦。别再看她啦
|
||
猜你想看
需要前往COLG才可完成该操作
网络游戏行业防沉迷自律公约 |
侵害未成年人行为举报 |
手机版|小黑屋|沃特碧们的Colg
(
闽公网安备35010302000392号 闽ICP备06029681号-4 )
GMT+8, 2025-11-25 06:51 , Processed in 0.289744 second(s), 13 queries , Gzip On, Redis On.
Powered by Discuz! Relife
© 2001-2019