立即签到
0发帖
0关注
0粉丝
0收藏
个人中心
勋章中心
黑名单
改名登记
首页
DNF心情咖啡屋
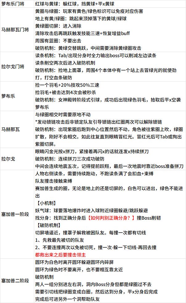
狄瑞吉机制整理
0天
活动规则
只需一步,快速开始
强的不是人
资深会员
仙化之人
有人问我是谁.其实我只是一个食用大量豆芽的诡异物种
神人
权威会员
猜你想看
需要前往COLG才可完成该操作
网络游戏行业防沉迷自律公约 | 侵害未成年人行为举报 | 手机版|小黑屋|沃特碧们的Colg ( 闽公网安备35010302000392号 闽ICP备06029681号-4 )
GMT+8, 2026-1-9 05:51 , Processed in 0.186994 second(s), 9 queries , Gzip On, Redis On.
Powered by Discuz! Relife
© 2001-2019